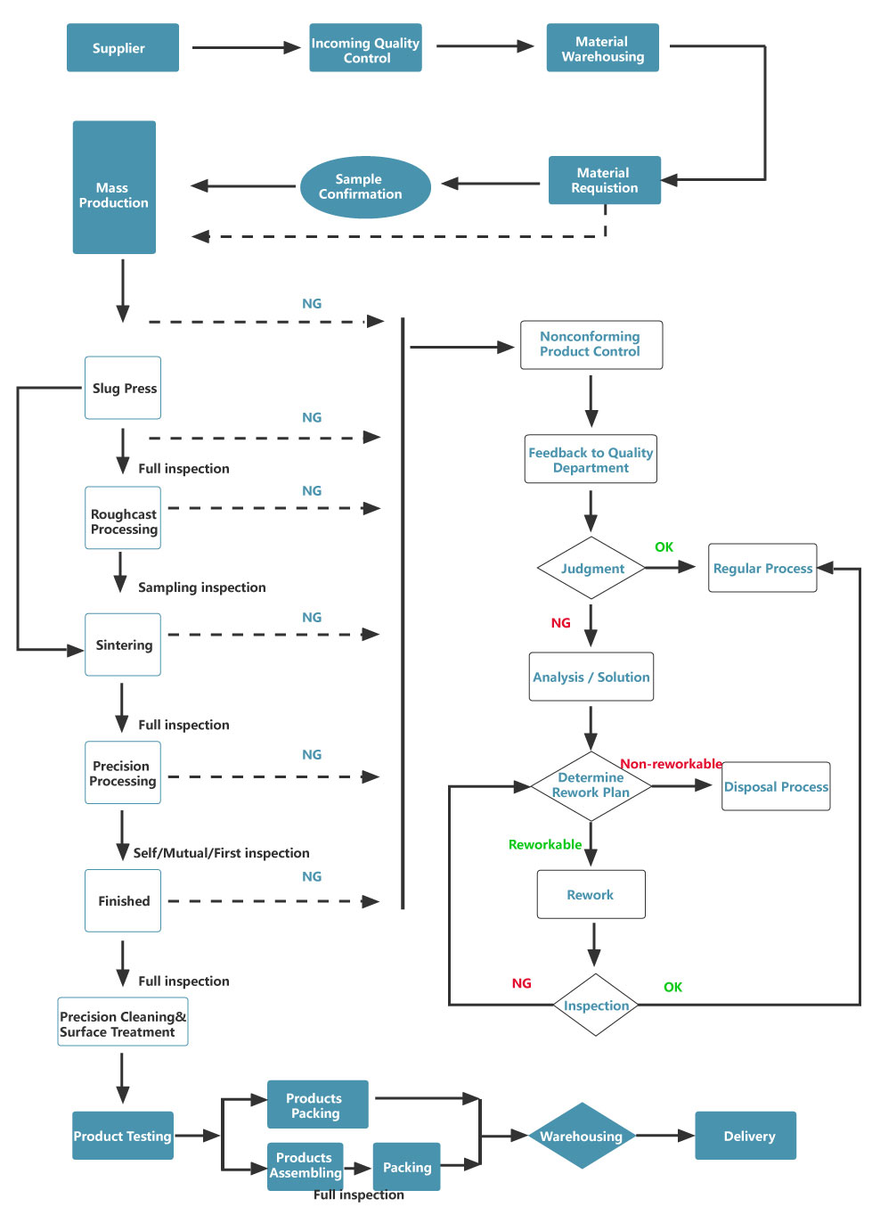
Product quality management
Companion focuses on providing professional and reliable solutions for advanced process kits and precision cleaning & surface treatment services.

We always strive for excellent service! Your support is indispensable to us in every step of the market!

Accurately measure the oxygen, nitrogen, and hydrogen content of ceramics to ensure product quality meets precision manufacturing standards
Observe the microstructure of ceramics to help with precision production quality control
Evaluate ceramic strength and toughness to drive performance optimization in advanced ceramics
Insight into nanoscale to unravel the microscopic mysteries of advanced ceramics
Precisely locate ceramic dimensions and form positions to ensure manufacturing accuracy in advanced ceramics
Precise measurement ensures purity and enhances performance stability of advanced ceramics
Strict quality control of advanced materials enhances application reliability
Facilitate analysis of ceramic elemental composition for optimized material performance.
Measure ceramic coating to optimize thickness and enhance performance
Quantify ceramic hardness to optimize material performance selection
Analyze ceramic stress response to assist in performance evaluation and improvement
Inspect ceramic surface roughness to support quality control and improvement
Oxygen/Nitrogen/Hydrogen Analyzer
Metalloscope
Material Testing Machine
Scanning Electron Microscope
Coordinate Measuring Machine
Carbon Sulfur Analyzer
Helium Mass SpectrometerLeakDetector
Energy Dispersive Spectroscopy
Film thickness tester
Erectiometer
Strain Gauges
Surface Particle Detector
